- ペットの体臭や、排せつ物から出るにおいが気になる…
- 香りでごまかす消臭ではなく、しっかり消臭できるものが欲しい
- 消臭スピードの早いものはないだろうか…
- ペットが舐めても安全なものを使用したい
そんな悩みや不安を取り除く
アンモニアや硫化水素などの主要な悪臭成分を瞬間分解。
市販の消臭剤によく使用されている次亜塩素酸ナトリウムの
約80倍といわれている抜群の消臭スピードです。
臭いの成分自体を分解するので香りでごまかすタイプでは
不可能な無臭を実現できます。(悪臭を放っている物を除去した場合)
-
気になるトイレの匂い
-
お家にただよう
ペット臭
-
おもちゃに付いた
ペットの匂い

ファビュラスペットは
動物病院の先生たちもお墨付きです!
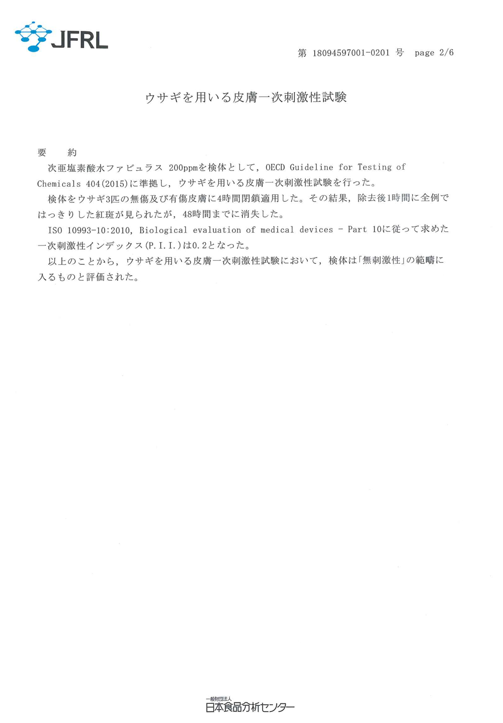
様々な研究機関に認められています!
×
×
×
×
更に、こんなお悩みにもお答えします!
- スプレータイプだと、毎回のプッシュが手間で・・・
- 一箇所ではなく、お部屋全体を消臭したい・・・
@faburuas.jp






